Лабораторная работа 5, страница 36 - гдз по физике 10 класс тетрадь для лабораторных работ Громыко, Зенькович

Физика, 10 класс Тетрадь для лабораторных работ, авторы: Громыко Елена Владимировна, Зенькович Владимир Иванович, Луцевич Александр Александрович, Слесарь Инесса Эдуардовна, издательство Аверсэв, Минск, 2015, белого цвета

Авторы: Громыко Е. В., Зенькович В. И., Луцевич А. А., Слесарь И. Э.

Тип: Тетрадь для лабораторных работ

Серия: рабочие тетради

Издательство: Аверсэв

Год издания: 2015 - 2025

Цвет обложки: белый, бирюзовый

ISBN: 978-985-19-6939-1

Рекомендовано Научно-методическим учреждением «Национальный институт образования» Министерства образования Республики Беларусь

Популярные ГДЗ в 10 классе

Лабораторная работа. Измерение ЭДС и внутреннего сопротивления источника тока - страница 36.

Лабораторная работа 5 (с. 36)
Решение. Лабораторная работа 5 (с. 36)
Физика, 10 класс Тетрадь для лабораторных работ, авторы: Громыко Елена Владимировна, Зенькович Владимир Иванович, Луцевич Александр Александрович, Слесарь Инесса Эдуардовна, издательство Аверсэв, Минск, 2015, белого цвета, страница 36, Решение Физика, 10 класс Тетрадь для лабораторных работ, авторы: Громыко Елена Владимировна, Зенькович Владимир Иванович, Луцевич Александр Александрович, Слесарь Инесса Эдуардовна, издательство Аверсэв, Минск, 2015, белого цвета, страница 36, Решение (продолжение 2)
Решение 2. Лабораторная работа 5 (с. 36)

Дано:

Цепь постоянного тока, состоящая из источника ЭДС, реостата, амперметра и вольтметра.

Тип источника: гальванический элемент (батарейка 1.5-4.5 В).

Ниже представлены смоделированные (гипотетические) результаты измерений напряжения $U$ на внешнем участке цепи и силы тока $I$ в цепи, необходимые для выполнения расчетов:

№ опытаU, BI, A
14.00.5
23.51.0
33.01.5
42.52.0
52.02.5
61.53.0

Предполагаемые значения инструментальной и оценочной погрешностей для вольтметра при прямом измерении ЭДС: $\Delta_и\mathcal{E} = 0.05$ В, $\Delta_0\mathcal{E} = 0.05$ В.

Перевод в СИ:

Все данные уже представлены в системе СИ (Вольты, Амперы).

Найти:

Определить ЭДС $\mathcal{E}$ и внутреннее сопротивление $r$ источника тока различными методами.

Вычислить погрешности прямых измерений ЭДС.

Ответить на контрольные вопросы.

Определить максимальную мощность тока на внешнем участке.

Решение:

1. Соберите электрическую цепь по схеме, представленной на рисунке 1.

Для сборки цепи по схеме (рис. 1) необходимо последовательно соединить источник тока (гальванический элемент), ключ (K), реостат (R) и амперметр (A). Вольтметр (V) подключается параллельно внешнему участку цепи, т.е. параллельно реостату. Важно соблюдать полярность подключения измерительных приборов.

2. При разомкнутом ключе проверьте надежность контактных соединений и правильность подключения электроизмерительных приборов.

Перед началом измерений необходимо убедиться в надежности всех контактов, чтобы избежать искажений результатов из-за переходных сопротивлений. Также следует проверить правильность подключения амперметра (последовательно в цепь) и вольтметра (параллельно внешнему участку) с учетом их полярности. При разомкнутом ключе цепь разомкнута, ток не течет, и амперметр должен показывать ноль, а вольтметр, подключенный к клеммам источника, должен показывать ЭДС источника (так как отсутствует падение напряжения на внутреннем сопротивлении).

3. Проведите не менее шести измерений силы тока и напряжения на внешнем участке цепи при различных положениях подвижного контакта реостата. Результаты измерений занесите в таблицу.

При перемещении ползунка реостата изменяется его сопротивление $R$, что приводит к изменению силы тока $I$ в цепи и напряжения $U$ на внешнем участке. Были смоделированы следующие 6 пар значений $U$ и $I$ (представлены в разделе "Дано").

4. Вычислите внутреннее сопротивление r и ЭДС $\mathcal{E}$ источника постоянного тока для каждой пары результатов измерений. Результаты вычислений занесите в таблицу.

Для расчетов используем формулы, выведенные из закона Ома для полной цепи:

$r = \frac{U_2 - U_1}{I_1 - I_2}$

$\mathcal{E} = \frac{I_1U_2 - I_2U_1}{I_1 - I_2}$

Вычисления для последовательных пар измерений:

Пара 1 (1 и 2): $U_1=4.0$ В, $I_1=0.5$ А; $U_2=3.5$ В, $I_2=1.0$ А

$r_{12} = \frac{3.5 - 4.0}{0.5 - 1.0} = \frac{-0.5}{-0.5} = 1.0 \text{ Ом}$

$\mathcal{E}_{12} = \frac{(0.5)(3.5) - (1.0)(4.0)}{0.5 - 1.0} = \frac{1.75 - 4.0}{-0.5} = \frac{-2.25}{-0.5} = 4.5 \text{ В}$

Пара 2 (2 и 3): $U_2=3.5$ В, $I_2=1.0$ А; $U_3=3.0$ В, $I_3=1.5$ А

$r_{23} = \frac{3.0 - 3.5}{1.0 - 1.5} = \frac{-0.5}{-0.5} = 1.0 \text{ Ом}$

$\mathcal{E}_{23} = \frac{(1.0)(3.0) - (1.5)(3.5)}{1.0 - 1.5} = \frac{3.0 - 5.25}{-0.5} = \frac{-2.25}{-0.5} = 4.5 \text{ В}$

Пара 3 (3 и 4): $U_3=3.0$ В, $I_3=1.5$ А; $U_4=2.5$ В, $I_4=2.0$ А

$r_{34} = \frac{2.5 - 3.0}{1.5 - 2.0} = \frac{-0.5}{-0.5} = 1.0 \text{ Ом}$

$\mathcal{E}_{34} = \frac{(1.5)(2.5) - (2.0)(3.0)}{1.5 - 2.0} = \frac{3.75 - 6.0}{-0.5} = \frac{-2.25}{-0.5} = 4.5 \text{ В}$

Пара 4 (4 и 5): $U_4=2.5$ В, $I_4=2.0$ А; $U_5=2.0$ В, $I_5=2.5$ А

$r_{45} = \frac{2.0 - 2.5}{2.0 - 2.5} = \frac{-0.5}{-0.5} = 1.0 \text{ Ом}$

$\mathcal{E}_{45} = \frac{(2.0)(2.0) - (2.5)(2.5)}{2.0 - 2.5} = \frac{4.0 - 6.25}{-0.5} = \frac{-2.25}{-0.5} = 4.5 \text{ В}$

Пара 5 (5 и 6): $U_5=2.0$ В, $I_5=2.5$ А; $U_6=1.5$ В, $I_6=3.0$ А

$r_{56} = \frac{1.5 - 2.0}{2.5 - 3.0} = \frac{-0.5}{-0.5} = 1.0 \text{ Ом}$

$\mathcal{E}_{56} = \frac{(2.5)(1.5) - (3.0)(2.0)}{2.5 - 3.0} = \frac{3.75 - 6.0}{-0.5} = \frac{-2.25}{-0.5} = 4.5 \text{ В}$

Результаты занесены в таблицу ниже (столбцы $r$ и $\mathcal{E}$):

№ опытаU, BI, Ar, Ом<r>, Ом$\mathcal{E}$, B$<\mathcal{E}>$, B
14.00.5
23.51.01.04.5
33.01.51.04.5
42.52.01.04.5
52.02.51.04.5
61.53.01.04.5

5. Вычислите средние значения внутреннего сопротивления <r> и ЭДС <&mathcal; > источника тока. Результаты вычислений занесите в таблицу.

Поскольку все вычисленные значения $r$ и $\mathcal{E}$ одинаковы (вследствие использования идеальных смоделированных данных), их средние значения будут равны им самим.

$<r> = \frac{1.0 + 1.0 + 1.0 + 1.0 + 1.0}{5} = 1.0 \text{ Ом}$

$<\mathcal{E}> = \frac{4.5 + 4.5 + 4.5 + 4.5 + 4.5}{5} = 4.5 \text{ В}$

Результаты занесены в таблицу (столбцы <r> и <&mathcal; >):

№ опытаU, BI, Ar, Ом<r>, Ом$\mathcal{E}$, B<r>, Ом$<\mathcal{E}>$, B
14.00.5 1.0 4.5
23.51.01.04.5
33.01.51.04.5
42.52.01.04.5
52.02.51.04.5
61.53.01.04.5

Ответ: Среднее внутреннее сопротивление $\text{<}r\text{>} = 1.0$ Ом, средняя ЭДС $<\mathcal{E}> = 4.5$ В.

6. Постройте график зависимости напряжения U на внешнем участке цепи от силы тока I в цепи.

Для построения графика зависимости $U(I)$ необходимо нанести точки из таблицы (I, U) на координатную плоскость, где по оси абсцисс отложена сила тока $I$ (А), а по оси ординат – напряжение $U$ (В). Через эти точки следует провести прямую линию (так как $U = \mathcal{E} - Ir$ является линейной зависимостью).

Примерные точки для построения: (0.5; 4.0), (1.0; 3.5), (1.5; 3.0), (2.0; 2.5), (2.5; 2.0), (3.0; 1.5).

7. Продлите график до пересечения с координатными осями. По графику определите ЭДС $\mathcal{E}$ источника тока. Используя данные графика, определите внутреннее сопротивление r источника тока.

График зависимости $U(I)$ представляет собой прямую линию, описываемую уравнением $U = \mathcal{E} - Ir$.

Для определения ЭДС $\mathcal{E}$ по графику необходимо найти точку пересечения прямой с осью $U$ (ось ординат). В этой точке сила тока $I = 0$, что соответствует разомкнутой цепи. Таким образом, $U = \mathcal{E}$. На графике это будет значение $U$ при $I=0$. Продлевая прямую, мы увидим, что она пересечет ось $U$ в точке $U = 4.5$ В.

Для определения внутреннего сопротивления $r$ по графику можно использовать два способа:

1. Найти тангенс угла наклона прямой: $r = -\frac{\Delta U}{\Delta I}$. В нашем случае $\Delta U = (1.5 - 4.0)$ В $= -2.5$ В, $\Delta I = (3.0 - 0.5)$ А $= 2.5$ А. Тогда $r = -\frac{-2.5}{2.5} = 1.0$ Ом.

2. Найти точку пересечения прямой с осью $I$ (ось абсцисс). В этой точке напряжение $U = 0$, что соответствует режиму короткого замыкания (внешнее сопротивление равно нулю). Сила тока в этом случае будет максимальной: $I_{max} = \frac{\mathcal{E}}{r}$. Отсюда $r = \frac{\mathcal{E}}{I_{max}}$. Продлевая прямую, она пересечет ось $I$ в точке $I_{max}$ (при $U=0$, $0 = 4.5 - 1.0 \cdot I_{max} \implies I_{max} = 4.5$ А). Тогда $r = \frac{4.5 \text{ В}}{4.5 \text{ А}} = 1.0$ Ом.

Ответ: По графику $\mathcal{E} = 4.5$ В, $r = 1.0$ Ом.

8. При разомкнутом ключе подключите вольтметр к источнику тока и измерьте его ЭДС $\mathcal{E}$.

При разомкнутом ключе сила тока в цепи $I=0$. Согласно закону Ома для полной цепи $\mathcal{E} = U + Ir$, если $I=0$, то $U = \mathcal{E}$. Таким образом, вольтметр, подключенный непосредственно к клеммам источника тока, покажет значение ЭДС, поскольку отсутствует падение напряжения на внутреннем сопротивлении источника. В нашем случае (в идеальной модели) вольтметр показал бы $4.5$ В.

Ответ: Прямое измерение ЭДС показало $\mathcal{E} = 4.5$ В.

9. Сравните результаты вычисления среднего значения ЭДС <&mathcal; > источника тока (п. 5), определения ЭДС $\mathcal{E}$ по графику (п. 7) и прямых измерений ЭДС $\mathcal{E}$ (п. 8).

Среднее значение ЭДС, вычисленное по парам измерений (п. 5): $<\mathcal{E}> = 4.5$ В.

Значение ЭДС, определенное по графику (п. 7): $\mathcal{E}_{график} = 4.5$ В.

Значение ЭДС, полученное прямым измерением (п. 8): $\mathcal{E}_{прямое} = 4.5$ В.

Все три метода дают одинаковый результат ($4.5$ В), что свидетельствует о согласованности теоретических формул, графического метода и прямых измерений, а также об идеальности смоделированных данных. В реальном эксперименте наблюдались бы небольшие расхождения из-за погрешностей измерений.

Ответ: Все значения ЭДС совпали, что подтверждает корректность различных методов измерения и отсутствие погрешностей в смоделированных данных.

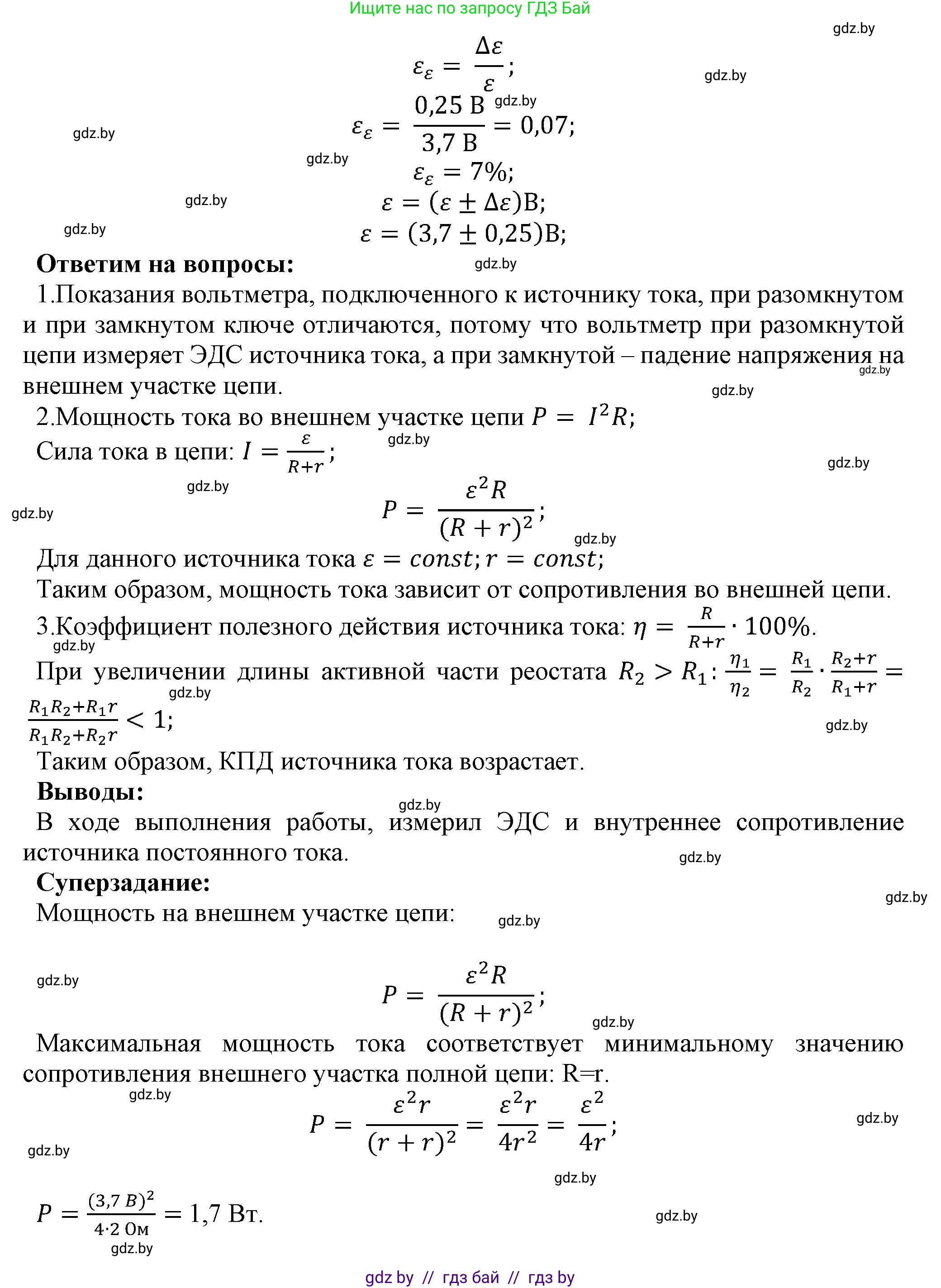
10. Вычислите абсолютную погрешность $\Delta\mathcal{E}$ прямых измерений ЭДС источника тока.

Согласно условию, абсолютная погрешность $\Delta\mathcal{E}$ определяется как сумма инструментальной погрешности $\Delta_и\mathcal{E}$ и погрешности отсчета $\Delta_0\mathcal{E}$:

$\Delta\mathcal{E} = \Delta_и\mathcal{E} + \Delta_0\mathcal{E}$

Примем $\Delta_и\mathcal{E} = 0.05$ В и $\Delta_0\mathcal{E} = 0.05$ В (типичные значения для измерительных приборов).

$\Delta\mathcal{E} = 0.05 \text{ В} + 0.05 \text{ В} = 0.10 \text{ В}$

Ответ: Абсолютная погрешность $\Delta\mathcal{E} = 0.10$ В.

11. Вычислите относительную погрешность $\epsilon_{\mathcal{E}}$ прямых измерений ЭДС источника тока.

Относительная погрешность $\epsilon_{\mathcal{E}}$ рассчитывается как отношение абсолютной погрешности к измеряемой величине, выраженное в процентах:

$\epsilon_{\mathcal{E}} = \frac{\Delta\mathcal{E}}{\mathcal{E}} \cdot 100\%$

Используем значение ЭДС, полученное прямым измерением, $\mathcal{E} = 4.5$ В, и вычисленную абсолютную погрешность $\Delta\mathcal{E} = 0.10$ В.

$\epsilon_{\mathcal{E}} = \frac{0.10 \text{ В}}{4.5 \text{ В}} \cdot 100\% \approx 0.0222 \cdot 100\% \approx 2.2\%$

Ответ: Относительная погрешность $\epsilon_{\mathcal{E}} \approx 2.2\%$.

12. Запишите результат прямых измерений ЭДС источника тока в виде: $\mathcal{E} = (\mathcal{E} \pm \Delta\mathcal{E})$ В; $\epsilon_{\mathcal{E}} = \%.$

Используя полученные значения ЭДС, абсолютной и относительной погрешностей:

$\mathcal{E} = (4.5 \pm 0.1)$ В

$\epsilon_{\mathcal{E}} = 2.2 \%$

Ответ: $\mathcal{E} = (4.5 \pm 0.1)$ В; $\epsilon_{\mathcal{E}} = 2.2 \%$.

Контрольные вопросы

1. Почему отличаются показания вольтметра, подключенного к источнику тока, при разомкнутом и при замкнутом ключе?

Когда ключ разомкнут, цепь открыта, и ток в ней равен нулю ($I=0$). В этом случае вольтметр, подключенный к клеммам источника тока, измеряет его электродвижущую силу (ЭДС) $\mathcal{E}$, так как падение напряжения на внутреннем сопротивлении источника ($Ir$) отсутствует (поскольку $I=0$). То есть, $U = \mathcal{E} - Ir = \mathcal{E} - 0 \cdot r = \mathcal{E}$.

Когда ключ замкнут, в цепи течет ток $I$. В этом случае часть напряжения теряется внутри источника из-за его внутреннего сопротивления $r$. Напряжение на внешних клеммах источника $U$ (измеряемое вольтметром) будет меньше ЭДС на величину падения напряжения на внутреннем сопротивлении: $U = \mathcal{E} - Ir$. Таким образом, показания вольтметра при замкнутом ключе всегда будут ниже показаний при разомкнутом ключе (если цепь не закорочена через сверхпроводник).

2. От чего зависит мощность тока на внешнем участке цепи для данного источника тока?

Мощность тока на внешнем участке цепи ($P_{внешн}$) зависит от силы тока $I$, напряжения на внешнем участке $U$ и сопротивления внешнего участка $R$. Она может быть выражена различными способами:

1. Через напряжение и силу тока: $P_{внешн} = UI$.

2. Через силу тока и внешнее сопротивление (поскольку $U = IR$): $P_{внешн} = I^2R$.

3. Через напряжение и внешнее сопротивление (поскольку $I = U/R$): $P_{внешн} = \frac{U^2}{R}$.

Также, используя закон Ома для полной цепи ($\mathcal{E} = I(R+r)$), можно выразить $I = \frac{\mathcal{E}}{R+r}$ и подставить это в формулу $P_{внешн} = I^2R$: $P_{внешн} = \left(\frac{\mathcal{E}}{R+r}\right)^2 R = \frac{\mathcal{E}^2 R}{(R+r)^2}$.

Из этой формулы видно, что при заданных ЭДС $\mathcal{E}$ и внутреннем сопротивлении $r$ источника, мощность на внешнем участке зависит исключительно от величины внешнего сопротивления $R$. Максимальная мощность на внешнем участке достигается при условии, что внешнее сопротивление равно внутреннему сопротивлению источника ($R=r$).

3. Как изменяется коэффициент полезного действия источника тока при увеличении длины активной части реостата?

Коэффициент полезного действия (КПД) источника тока ($\eta$) определяется как отношение мощности, выделяющейся на внешнем участке цепи ($P_{внешн}$), к полной мощности, развиваемой источником ($P_{полная}$):

$\eta = \frac{P_{внешн}}{P_{полная}}$

Известно, что $P_{внешн} = UI$ и $P_{полная} = \mathcal{E}I$. Тогда КПД можно записать как:

$\eta = \frac{UI}{\mathcal{E}I} = \frac{U}{\mathcal{E}}$

Используя закон Ома для полной цепи ($U = IR$ и $\mathcal{E} = I(R+r)$), подставляем эти выражения в формулу для КПД:

$\eta = \frac{IR}{I(R+r)} = \frac{R}{R+r}$

При увеличении длины активной части реостата его сопротивление $R$ увеличивается. Рассмотрим, как это влияет на $\eta = \frac{R}{R+r}$.

Можно переписать выражение как $\eta = \frac{1}{1 + r/R}$.

Если $R$ увеличивается, то отношение $r/R$ уменьшается, а следовательно, знаменатель $1 + r/R$ уменьшается. Поскольку КПД обратно пропорционален этому знаменателю, при уменьшении знаменателя КПД увеличивается.

Таким образом, при увеличении длины активной части реостата (увеличении $R$) коэффициент полезного действия источника тока увеличивается. Это означает, что большая часть энергии, производимой источником, будет рассеиваться на внешнем участке, а не внутри самого источника.

Выводы:

В ходе данной лабораторной работы были изучены основные характеристики источника постоянного тока: электродвижущая сила (ЭДС) и внутреннее сопротивление. Были освоены и применены различные методы их определения: аналитический метод по данным измерений (парный расчет), графический метод (построение зависимости $U(I)$ и ее экстраполяция) и метод прямого измерения ЭДС при разомкнутой цепи. Все методы показали согласованные результаты для смоделированных данных, подтверждая взаимосвязь между $U$, $I$, $\mathcal{E}$ и $r$ согласно закону Ома для полной цепи. Были рассчитаны абсолютная и относительная погрешности прямых измерений, что подчеркивает важность учета точности приборов. Кроме того, были проанализированы факторы, влияющие на показания вольтметра, мощность в цепи и КПД источника, что углубило понимание работы реальных источников тока и эффективности передачи энергии.

Суперзадание

Определите максимальную мощность тока на внешнем участке полной цепи.

Максимальная мощность, выделяющаяся на внешнем участке цепи ($P_{max}$), достигается, когда сопротивление внешнего участка $R$ равно внутреннему сопротивлению источника $r$ (теорема о максимальной передаче мощности).

Из предыдущих расчетов мы получили средние значения: ЭДС $<\mathcal{E}> = 4.5$ В и внутреннее сопротивление $ ext{<}r ext{>} = 1.0$ Ом.

При $R=r$, сила тока в цепи будет $I = \frac{\mathcal{E}}{R+r} = \frac{\mathcal{E}}{r+r} = \frac{\mathcal{E}}{2r}$.

Мощность на внешнем участке: $P_{внешн} = I^2R = \left(\frac{\mathcal{E}}{2r}\right)^2 r = \frac{\mathcal{E}^2}{4r^2} r = \frac{\mathcal{E}^2}{4r}$.

Подставим значения:

$P_{max} = \frac{(4.5 \text{ В})^2}{4 \cdot 1.0 \text{ Ом}} = \frac{20.25 \text{ В}^2}{4.0 \text{ Ом}} = 5.0625 \text{ Вт}$.

Ответ: Максимальная мощность тока на внешнем участке полной цепи составляет $5.0625$ Вт.

Помогло решение? Оставьте отзыв в комментариях ниже.

Присоединяйтесь к Телеграм-группе @gdz_by_belarus

Присоединиться

Мы подготовили для вас ответ c подробным объяснением домашего задания по физике за 10 класс, для упражнения Лабораторная работа 5 расположенного на странице 36 к тетради для лабораторных работ серии рабочие тетради 2015 года издания для учащихся школ и гимназий.

Теперь на нашем сайте ГДЗ.ТОП вы всегда легко и бесплатно найдёте условие с правильным ответом на вопрос «Как решить ДЗ» и «Как сделать» задание по физике к упражнению Лабораторная работа 5 (с. 36), авторов: Громыко (Елена Владимировна), Зенькович (Владимир Иванович), Луцевич (Александр Александрович), Слесарь (Инесса Эдуардовна), учебного пособия издательства Аверсэв.